2025年8月13日 — 招银国际资产管理部(CMBI Asset Management)与 DigiFT 合作,在新加坡推出令牌化(tokenized)的货币市场基金(MMF),该基金可即时发行与赎回令牌份额,并在以太坊与 Solana 区块链上线。2025年8月18日 — 招银国际证券有限公司获香港证监会批准虚拟资产服务提供者牌照,并正式启动面向专业投资者的加密货币交易所/服务,允许交易比特币(BTC)、以太坊(ETH)和泰达币(USDT)。2025年8月18日 — 同一天,招银国际推出数字资产交易服务(crypto trading services),是首家中国银行背景的证券公司,在受监管框架内提供上述三种加密资产的交易。
在大众眼中沉稳的中资券商,一下子成为了RWA领域中的明星。而在其中最为瞩目的,当属招商银行及其全资子公司招银国际的系列行为。短短一个月,招银国际动作不断,而细看半年来,我们还会发现:
2025-07-14 — 招银国际获香港证监会颁发与「虚拟资产交易服务」相关的牌照,成为首批获得该类牌照的中资银行系券商之一,并开始布局面向专业投资者的数字/加密资产交易服务。2025-08-09 — 招银国际资产管理(CMBI Asset Management)与 DigiFT、OnChain / Cactus Custody 等合作,完成其美元货币市场基金(USD MMF)的代币化 / 上链分发(RWA / tokenized fund),并在多条链(包括 Solana / 以太坊相关通路)推动链上分销与托管解决方案。此举属亚洲/港区较有代表性的公链上链与托管合作案例。2025-08-18 — 招银国际宣布并启动面向专业投资者的数字资产/加密货币交易服务(包括 BTC、ETH、USDT 等),并有报道指其在香港以券商身份开展相关服务(基于获得的监管牌照)。公司/行业媒体对此进行了披露与解读。2025-09-02 — 招银国际助力福田投控在公链发行并在交易所上市的“代币化债券”(公司官网现已证实),体现其在 RWA / 代币化债券落地方面的业务延续与实践。2025年9月上中旬 — 招银国际在财富管理与债券研究/投资方面获奖与评级认可(例如被评为 2025 年《财资》香港地区最佳财富管理机构等),并且在 9 月中协助禾赛科技(Hesai Group)等公司完成香港联交所的主要上市/双重主要上市安排,显示在投行和财富管理两端的并行推进。
招银国际动作不断的原因为何?招银国际是怎么思考的?招银国际系列动作带来的影响又是怎样的呢?
序章:驱动招银国际RWA布局的双重动因
我们首先要说,招银国际近期在现实世界资产(RWA)代币化领域的行动,更像是一场在历史必然性面前,由内外部双重压力共同催生的战略抉择。若要洞察其后续所有行动的深层逻辑,必须首先理解这一“双重任务”的本质:它既是传统金融在利润红海中的防御性自救,也是国家资本在数字前沿的一次进攻性探索。
内部生存压力:利润压缩下的防御性选择
其一,是源自内部的生存之战。传统金融业,尤其是投资银行业务,正深陷于一场结构性的利润压缩危机。当传统的发行与承销业务利润空间在日益激烈的竞争中不断被侵蚀,寻找新的增长点、提升运营效率、压降交易成本,便从战略选项演变为生存必需。在此背景下,RWA代币化凭借其解放资产流动性、降低交易摩擦和扩大投资者基础的承诺,为招银国际提供了一条走出困境的潜在路径。将传统资产移植于区块链之上,是在既有业务模式的边缘,开辟一个高效率、低摩擦新战场的尝试。正是这种内生的生存压力,构成了其RWA战略最原始、也最强大的驱动力。
这种求生的本能,使其向外的探索成为一种必然。而香港,以其独特的金融与法律生态,成为了这场探索独一无二的试验场。早在此前的文章中,我们分析过。这并非一次单纯的商业决策,而是镶嵌在中国国家数字战略宏大棋局中的一次关键落子。作为一家拥有国家资本背景的券商,招银国际的探索天然带上了一层为国家战略“投石问路”的色彩。其行动虽大概率是市场主体在香港清晰监管框架下的自发行为,而非来自高层的直接授意,但客观上,它正是在为所有中资机构探索一条与西方主导的Web3生态合规接轨的路径,并为中国内地未来更深度的数字金融布局积累数据与经验。
外部战略探索:作为国家战略“试验田”的香港
然而,正是这种“对内求存”与“对外探索”的双重任务,催生了一个深刻的战略矛盾。招银国际在香港推动的RWA生态,特别是其支持美元稳定币(如USDC)申赎的基金代币,正无形中于中国主权领土上,塑造并巩固一个以美元为核心的“数字美元区”。这与北京主导的、旨在挑战美元霸权并推动人民币国际化的数字人民币跨境支付项目(mBridge),构成了难以忽视的潜在冲突。
这种冲突并非当前业务层面的直接摩擦,而是一种更深远的地缘政治风险。招银国际当下的决策,虽聚焦于商业效率,但其客观后果却是为数字金融世界中美元的主导地位增添了砝码,与国家层面去美元化的长远目标形成了潜在对冲。这一根本性的张力,已开始深刻影响招银国际的战略定位,迫使其在选择技术路线与合作伙伴时,必须在商业效率与国家战略之间,进行一次异常精妙的平衡。也正是在这里,我们看到了那道深刻且难以调和的裂痕:一个由中资机构亲手构建的“数字美元区”,与它背后那个庞大母体的国家数字主权之间,已然出现了一条结构性的断层线。
第一章:香港的监管环境与市场参与者的战略定位
招银国际对RWA的战略部署,其选址香港经过了深刻的战略计算。其核心逻辑在于,只有香港这个以公开资本市场为灵魂的“规则连接器”,才能将RWA这一新兴数字资产“驯化”为市场所熟悉的、受既有法律规管的传统证券。这与新加坡的监管哲学形成了鲜明分野,后者虽然建立了数字支付代币(DPT)的许可制度,但其导向更侧重于财富管理与支付系统的安全,甚至曾有法院裁定不承认加密货币为货币。相比之下,香港证监会(SFC)的“穿透原则”——即根据资产的底层经济实质而非其数字化形式来划定监管边界——正是这场高明“规则套利”得以成立的基石。它使得招银国际的代幣化基金(CMBMINT),因其“集体投资计划权益”的性质,能够被无缝纳入《证券及期货条例》(SFO)的现有框架。SFC于2023年末接连发布的《关于 SFC-authorised funds with exposure to virtual assets》及《关于中介机构从事代币化证券相关活动的通函》,则为这条路径铺平了最后的道路。

然而,进入这个竞技场需要一张昂贵的“入场券”,即上演一场心照不宣的“合规表演”。SFC对虚拟资产服务提供者(VASP)施加了严苛的链上KYC/AML要求,包括全面的客户尽职调查(CDD)、持续交易监控、可疑交易报告机制,乃至使用区块链分析工具。此外,SFC 要求高度可靠的冷/隔离托管、完备的 CDD 与持续监控,并期望充分的保险与赔偿安排,无疑极大地提高了合规门槛。这场表演的目的是为了获得在场内竞技的资格,但所有人都清楚,真正的风险潜藏在舞台灯光照不到的阴影里——RWA与DeFi协议的结合本身存在内在的“错配”,DeFi的无需许可性使其难以有效阻挡来自风险地址的非合规资产流入。在一个快速迭代且部分匿名的Web3环境中,要达到传统金融“零容忍”级别的风险控制几乎不可能。一旦一个受制裁地址通过DeFi协议与CMBMINT产生间接交互,招银国际便可能面临毁灭性的监管惩罚,包括巨额罚款、吊销牌照甚至刑事责任,其声誉崩塌的风险远超任何财务罚款。
不同市场参与者的战略分野
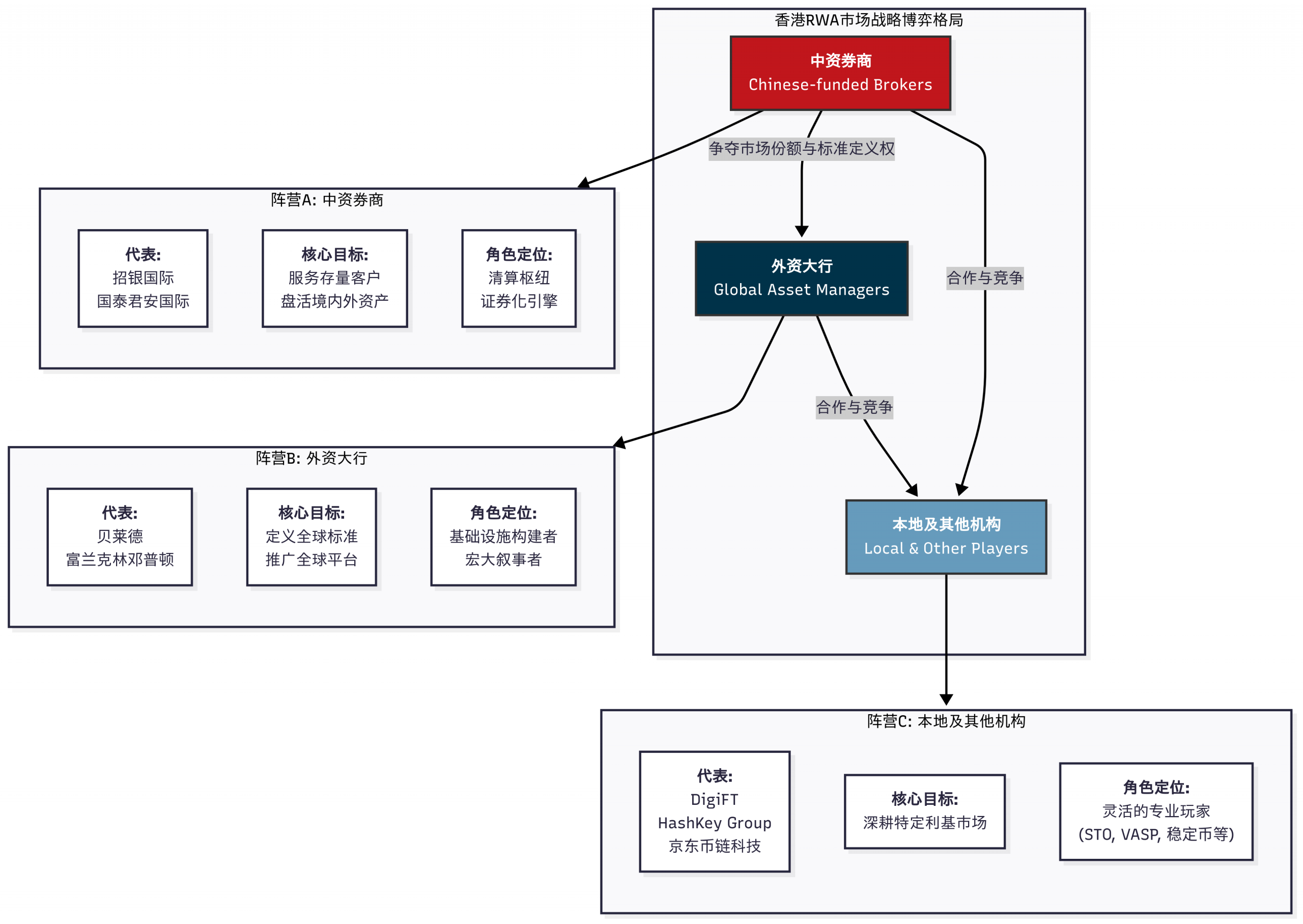
正是在这个独特的竞技场上,不同玩家基于同一套规则,出于截然不同的目的,上演了各自的战略打法,构成了一幅完整的市场生态图。
以招银国际、国泰君安国际和胜利证券为代表的中资券商,其核心目标是服务存量客户、盘活境内外优质资产。它们致力于将香港资产以合规方式连接全球流动性,扮演着“清算枢纽”与“证券化引擎”的角色,试图通过区块链技术提升资产流动性、降低交易成本并拓展自身的资管业务规模。
与中资券商着眼于盘活存量、服务既有的策略不同,贝莱德、富兰克林邓普顿等外资大行的棋局则更为宏大。它们的重心并非仅仅利用香港这个平台,而是要推广其全球数字资产平台,定义全球标准。通过构建普遍适用的、机构级的数字资产基础设施——正如富兰克林邓普顿和Wisdomtree在Stellar链上的美国国债代币化实验所展示的那样——它们意图将RWA产品无缝整合进现有的全球金融体系,以解决传统金融的黑箱操作和高成本问题。它们是在利用香港,来上演一场关乎全球标准的宏大叙事。
在这两大势力的博弈之外,以DigiFT、HashKey Group和京东币链科技为代表的香港本地及其他机构,则采取了更为灵活的策略,深耕特定的利基市场。例如,DigiFT专注于资产支持通证(STO)的去中心化交易;HashKey Group作为持牌VASP,主导代币化ETF和公链基建;胜利证券则推出了绿能换电资产的RWA项目;而京东币链科技则进入稳定币沙盒,聚焦于稳定币与新能源资产的代币化。这些机构通过在特定资产类别或专业技术服务上建立壁垒,寻求在这个巨头环伺的生态中,找到自己不可或缺的生态位。

在这场博弈中,合作与竞争并存。代币化产业联盟(TAC)等组织的成立显示出合作共赢的一面。然而,在争夺市场份额、定义行业标准和塑造监管方向上,这无疑是一场潜在的零和博弈。拥有全球网络和技术优势的外资大行,与更侧重于连接中国内地资本的中资券商,在未来的市场规则定义权上必有一争。最终的胜利,将取决于谁能在技术创新、合规落地和市场规模化上取得领先,并赢得监管机构的信任与支持。
第二章:创新冲动与制度惯性之间的张力
招银国际在RWA领域的布局,如同所有庞然大物的转型一般,其首要战场并非瞬息万变的外部市场或错综复杂的监管迷宫,而是深藏于其内部的、一场与自身组织惯性的持续博弈。任何试图将加密资产嫁接到传统金融肌体上的努力,都必然会遭遇来自文化、风控与IT架构的深层制度性摩擦。对招银国际而言,真正的挑战源于其创新冲动与自身制度引力之间的结构性张力。
香港市场竞争格局下的定位
将招银国际置于香港的竞争格局中,其独特的矛盾处境愈发凸显。背靠母公司招商银行“创新驱动”的战略与对金融科技的重视,招银国际拥有进行前沿探索的文化土壤和组织支持。但其鲜明的市场化基因,也意味着在需要长期、无显著盈利的战略投入时,可能会比国泰君安、海通国际等拥有更强国资背景的对手,缺乏“耐心资本”的战略定力与资源后盾。
与之相对,国资背景的券商在转型中拥有更强的战略任务驱动和资源调配能力,能够支持长期、非盈利性的战略布局。例如,中国金融稳定报告(2024)中指出,中国香港的加密资产牌照管理制度已列示,国有大行也普遍提高投行业务的战略高度,提供综合化服务。然而,这种优势的另一面,是其固有的传统券商文化与更浓厚的行政色彩,可能带来更繁琐的内部审批流程和更慢的决策速度,在瞬息万变的市场中这无疑是沉重的束缚。
与此同时,汇丰、渣打等全球性外资大行则呈现出第三种形态。它们完善的全球合规框架与丰富的风险管理经验,在香港SFC极为严格的监管环境下是显著优势。但这套全球化的体系在香港这个特定战场上,也成为一把双刃剑。复杂的内部决策链条、跨国监管协调的难度以及对不同司法辖区政策的权衡,都可能使其在响应市场变化和推动创新落地时,远不如根植于本地的机构灵活高效。特别是在《稳定币条例》实施之后,香港整体市场进入合规阶段的下半场,增加合规成本对外资行而言,是需要全球资源协调的巨大投入。
因此,招银国际在RWA上的探索,其成败的关键或许并不完全取决于资本投入或技术选型。更深层次的决定性因素,在于它能否有效管理并最终克服这种先行者与守成者并存于同一组织内部的、深刻的结构性摩擦。
第三章:对Solana的效率、风险与对冲策略评估
招银国际将其美元货币市场基金部署于Solana公链,此举并非一次纯粹的技术选型,而是一场经过深思熟虑的战略妥协,其本质是一场关乎“生态位”与“风险偏好”的商业决策,而非技术理想主义的产物。
摆在决策者面前的,首先是Solana在运营效率上的巨大吸引力。对于RWA这类潜在的高频交易场景,其自称理论最高可达 ~65,000 TPS(实际主网长期实测明显低于此,通常为数千 TPS 区间);区块时间约 0.39s;简单转账在若干时点按 SOL 价格折算可低至 ~$0.00025,但交易费会随网络负载与 SOL 汇率显著波动,构成了一份无法拒绝的“高效解决方案”。这些性能指标,对于提升CMBMINT基金的交易效率、降低运营成本并实现快速结算,具有显著的商业价值。这构成了此次战略选择的“官方叙事”,也是其商业论证的基础。
然而,这份“高效解决方案”的另一面,是决策者风险账本上一系列需要被严肃评估的结构性脆弱点与历史包袱。首先是其在去中心化程度上做出的技术权衡,目前Solana的网络共识的健壮性相对较低。其次是其不稳定的历史记录,Solana曾经历多次重大网络中断,包括2022年都内两次宕机,例如2022-06-01(约 4.5 小时停滞)等事件有官方 outage 报告与媒体报道。对于以信任和稳定为核心竞争力的银行系券商而言,这构成了巨大的声誉风险和技术性中央对手方风险。一次长时间的服务中断,不仅可能导致数百万美元级别的直接与间接损失,更可能招致香港证监会(SFC)依据其严格的VASP监管要求(涵盖IT风险管理、业务连续性计划等)而施予的严厉处罚。最后,其与FTX崩盘事件的密切关联,以及SBF曾是其主要支持者的历史,也为其贴上了“FTX链”、“Scam Bankman-Fried puppet”等极具损害性的负面标签,这构成了难以忽视的声誉风险敞口。
因此,招银国际的选择更应被视为一次对未来生态的高风险尝试。它不仅是选择了Solana的技术,更是押注其DeFi生态系统——一个拥有Jupiter、Marinade、Jito、MarginFi等协议且总锁定价值已超过40亿美元的系统——未来能够持续繁荣,从而为CMBMINT这类RWA资产提供丰富的应用场景。倘若生态发展不及预期,或再次出现类似FTX的内部崩溃,CMBMINT便可能沦为链上“孤岛”,流动性与效用将大打折扣。
面对这些风险,招银国际的策略中包含了清晰的主动对冲行为。它设计了一套精密的“保险策略”:CMBMINT是首个支持在Solana、以太坊、Arbitrum和Plume等多条公链上部署的产品。这种多链部署本身就是对单链风险的“B计划”。在其与技术服务商OnChain的合作中,通过采用Solana Token 2022与SPL双标准架构,并利用“转账钩子”机制来平衡合规与效率,这表明招银国际已将其对Solana结构性风险的认知,融入到了技术实施的细节之中。从法律角度看,由于CMBMINT的合规性根植于其基金本身的属性,而非特定区块链,只要能在其他链上复现相同的合规技术方案,其迁移风险也相对可控。

通过构建替代路线的参照系,可以更清晰地标定招银国际在行业“风险偏好光谱”上的确切位置。以贝莱德为代表的“正统派”,更倾向于选择以太坊及其L2解决方案。尽管效率与成本不占优,但以太坊更强的去中心化、安全共识和更长的运行历史,对于极度注重品牌声誉的全球性机构而言,是值得的牺牲。而风险偏好最低的“保守派”,则可能选择联盟链或私有链,以完全可控的环境杜绝公链风险,但代价是沦为无法享受公链生态流动性与创新活力的技术“孤岛”。
招银国际的选择,则是一条中间的、高风险高回报的道路。它既没有选择联盟链的封闭,也没有不计成本地拥抱以太坊的“正统”,而是试图在效率与风险之间取得一种微妙的平衡。这场“生态位的赌注”能否成功,将最终取决于Solana生态的长期发展,以及招银国际自身多链对冲策略的有效性。
结语
至此,我们已经勘察了招银国际所处的十字路口本身。我们解构了其做出RWA这一路径选择背后的内外驱动力、香港这一独特竞技场的规则与生态、企业内部深刻的制度性摩擦,以及最终在技术引擎上那一次经过精密计算的风险权衡。我们看到了一家先锋企业,是如何在历史必然性面前,迈出了艰难的第一步。
然而,任何一次路径选择的真正意义,并非在于抉择的瞬间,而在于踏上征途后所遭遇的未知地貌与深层挑战。当这枚承载着传统金融信用的代币,真正进入代码的无情世界;当这一先锋行动,在整个行业激起层层涟漪;当这一创新模式,开始反噬自身的根基——一个更宏大、也更残酷的棋局才刚刚展开。
潜藏在代码深处的法律真空地带,将如何吞噬财产权的确定性?一次先锋的突围,又将如何引爆一场波及整个中资券商行业的身份认同危机?这,将是我们下一篇章所要回答的问题。
作者:赵启睿 编审:赵一丹
本文来自:RWA研究院
不代表LDNews立场,如若转载,请注明出处:https://www.liandu24.com/archives/49100.html


评论列表(1条)
[…] 在系列的上篇中,我们站在招银国际所处的数字金融十字路口,全方位解构了其做出RWA这一路径选择的复杂背景:从内在的生存压力到外在的战略探索,从香港独特的监管竞技场到企业内部的制度性摩擦,再到最终对Solana公链那场“效率与风险”的战略妥协。我们看到了一家先锋企业是如何做出艰难抉择的。 现在,我们将沿着这条被选定的道路前行,去勘探那些在决策蓝图上并未完全显现的风险地带,观察其行动将如何引发行业的连锁反应,并评估其最终将如何影响整个行业的未来棋局。 […]